vistrel-chita.ru
vistrel-chita.ru
Найти
Vistrel-chita リップル
»
status イーサリアム
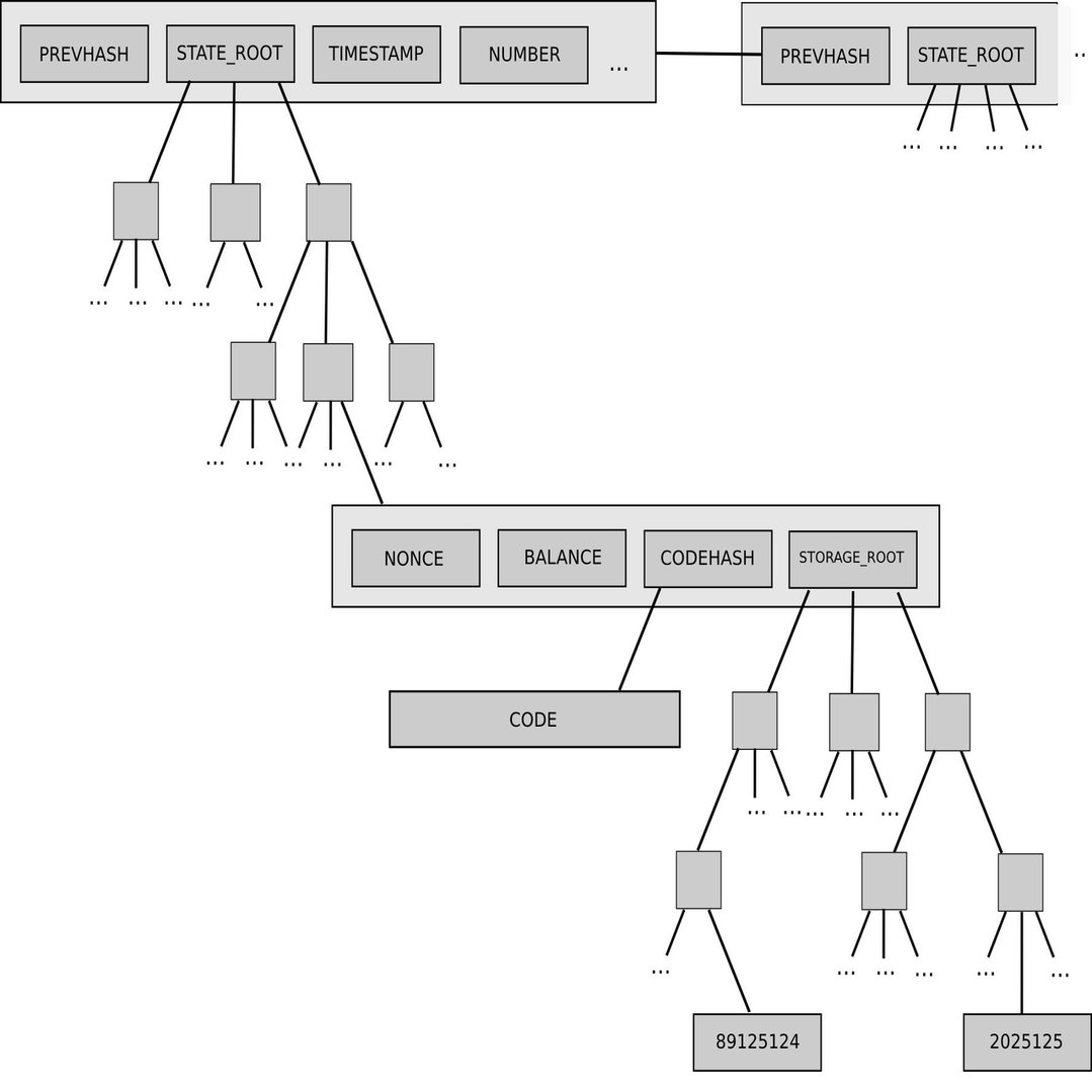
» イーサリアム state (97) 사진
イーサリアム state (97) 사진
0
1
2
3
4
5
04 февраль
0
0
status イーサリアム
Похожие статьи
イーサリアム メトロ ポリス pos (94) 사진
Status イーサリアム (98) 사진
イーサリアム pos いつ (99) 사진
Proof of stake イーサリアム (98) 사진
イーサリアム xem (99) 사진